科技引領未來,創新驅動發展。為營造創新氛圍,拓展創新視野,由福建建工集團有限責任公司主辦的“首屆科技創新周活動”于2021年7月5日-9日在福州舉行,由福建省建筑科學研究院有限責任公司主承辦的分展廳“科技推動城市更新”同步于今日在福州市高新區萬福中心3號樓拉開帷幕,誠邀建筑行業的各位同仁蒞臨參觀。

“科技推動城市更新”主題展
作為福建建工科技創新的重要依托平臺和我省建設行業科研龍頭企業,福建建科院擁有實力雄厚的專家團隊和成熟的科技創新體系,基于“頂層目標牽引、重大項目帶動、基礎能力支撐”科技運行機制,依托五大省級創新平臺和十大公司研發中心,在“綠色建筑與節能”、“文物保護和歷史建筑修繕加固”、“城市安全”、“智慧城市和新型工業化”、“綠色建材及固廢處理”、“巖土及地下空間開發”六大領域開展技術研究,已完成科研成果150余項,正式出版的主、參編標準及工法圖集等230余本,擁有國家專利100項,獲省部級科技獎68項,其中近5年獲得國家技術發明二等獎1項,省級科技進步一等獎2項、二等獎3項、三等獎2項,省標準貢獻獎二等獎1項,科技成果產業化成效顯著。

科技創新體系

專家人才


科研成果與產業化
分展廳展示
堅持綠色創新發展共建智慧生態城市

主要展示既有建筑綠色改造、海綿城市、水環境整治、污染土壤治理、城市空氣質量監測、綠色建材及固廢利用、新型智慧城市等方面成果。
強化歷史文化保護塑造人文城市風貌

主要展示歷史建筑保護、既有建筑功能改造提升、老舊小區改造及巖土安全評估、工業遺產保護與文創再生、傾斜攝影等方面成果。
聚焦城市防災減災打造韌性宜居環境

主要展示工程建設質量控制全過程服務、房屋安全隱患排查與防災性能提升、城市運營安全監測等方面成果。
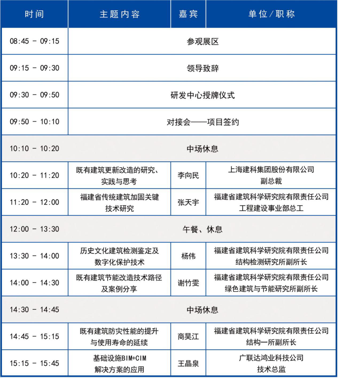
“科技推動城市更新”主題論壇時間安排
福建建科院將于7月8日舉辦“科技推動城市更新”主題論壇,屆時將舉辦項目對接、嘉賓講壇等交流活動,邀請行業多位知名專家進行城市更新前沿技術分享,歡迎各位業界同仁蒞臨交流指導。

分展廳時間:7月5日-9日
分展廳地址:福州市高新區創業路8號萬福中心3號樓一層大堂
分論壇時間:7月8日,8:45-15:45
分論壇地址:福州市高新區創業路8號萬福中心3號樓18樓1817室
論壇特邀嘉賓

李向民
主題:既有建筑更新改造的研究、實踐與思考
李向民,教授級高工,博士,國家一級注冊結構工程師,享受政府特殊津貼專家,“百千萬”人才工程國家級人選,上海市領軍人才、上海市優秀技術帶頭人。現任上海建科集團股份有限公司副總裁,兼任上海市工程結構安全重點實驗室主任、中國建筑學會建筑結構分會常務理事等。從事既有建筑評估改造與城市更新、工業化建筑體系檢測評定等領域的研發與工程實踐20余年。主持十二五國家科技支撐計劃課題、十三五國家重點研發計劃課題等科研項目20余項,獲部市級科技獎勵14項,授權國家發明專利22項。

張天宇
主題:福建省傳統建筑加固關鍵技術研究
張天宇,教授級高級工程師,福建省建筑科學研究院有限責任公司工程事業部總工程師,城市更新可持續發展研發中心主任。長期致力于建筑物鑒定與加固、建筑物整體移位、古建筑及傳統建筑修復保護等方面的研究,承擔科研項目“液壓式千斤頂加組合式軌道的建筑物遠距離整體移位技術”,參編《建筑物整體移位施工工法》(YJGF42-98)、《建筑物(群)遠距離多向整體移位技術》、《建筑結構修復加固成套技術》、《混凝土結構加固設計規范》 (GB50367-2013)、《既有建筑地基基礎加固技術規范》(JGJ123-2012)等多項國家標準、行業標準。

閩公網安備 35012102500825號